Example diagrams and templates
You can create a wide variety of diagrams for many different industries using diagrams.net and our draw.io apps with our extensive template library and vast shape libraries.
- Open a diagram: Click on a diagram image on this page to enlarge it in the diagrams.net viewer. Click on the pencil in the viewer toolbar to open it in the editor.
- Learn more about that diagram type: Click on the diagram type link below each image to view a related blog post.
- Download: Right-click on the Download link and save the
.drawiodiagram file from our Github repository to your device.
Diagram types
All these diagrams were created using app.diagrams.net
Where noted, template diagrams are available in the built-in template library (Arrange > Insert > Template).
Use this table of contents to jump to the diagram type you are interested in.
- Software development and agile
- IT and infrastructure diagrams
- Tree diagrams and org charts
- Mindmaps and concept maps
- Industry and engineering
- Flowcharts
- Business and marketing
- Venn diagrams
- Science and educational illustrations
- Floorplans
Software development and agile
Gitflow diagram (template library) | Download file
The diagrams.net editor’s gemfile dependency graph | Download
Kanban boards in various styles | Download
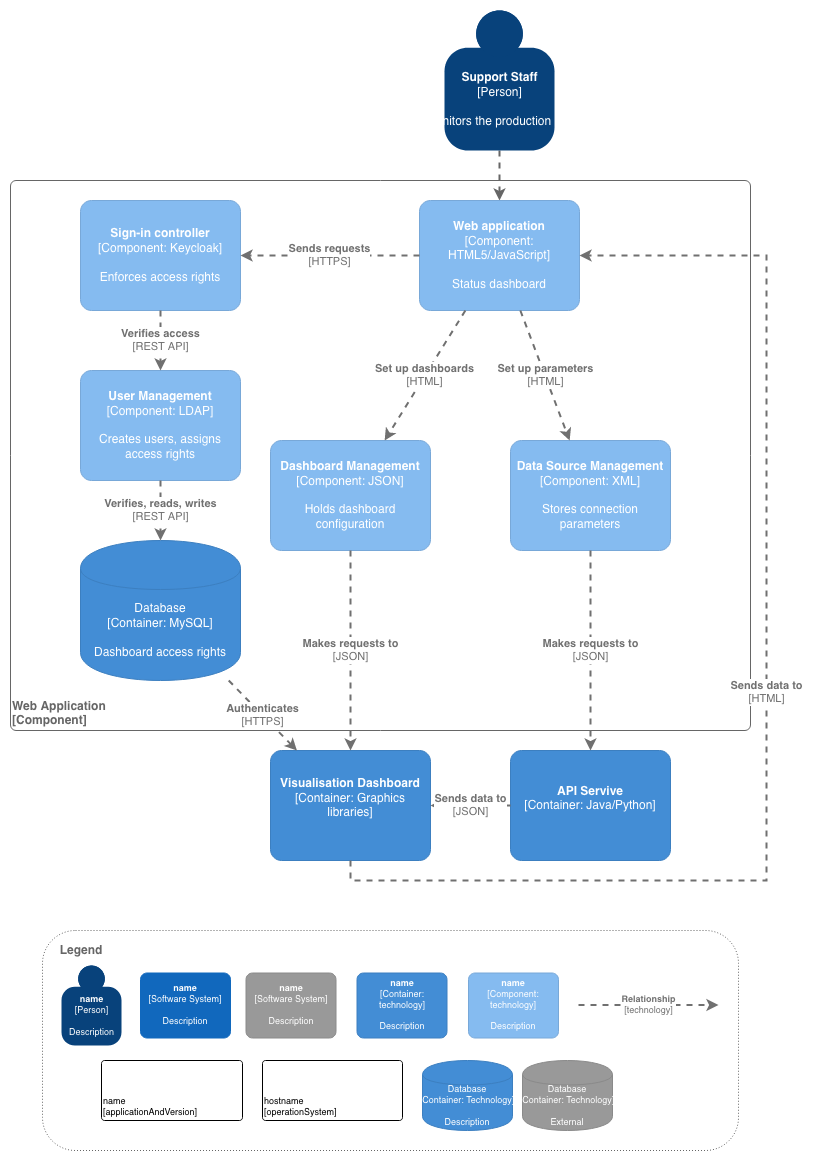
C4 models: system context, container, component & class diagrams | Download
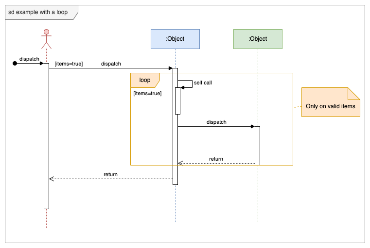
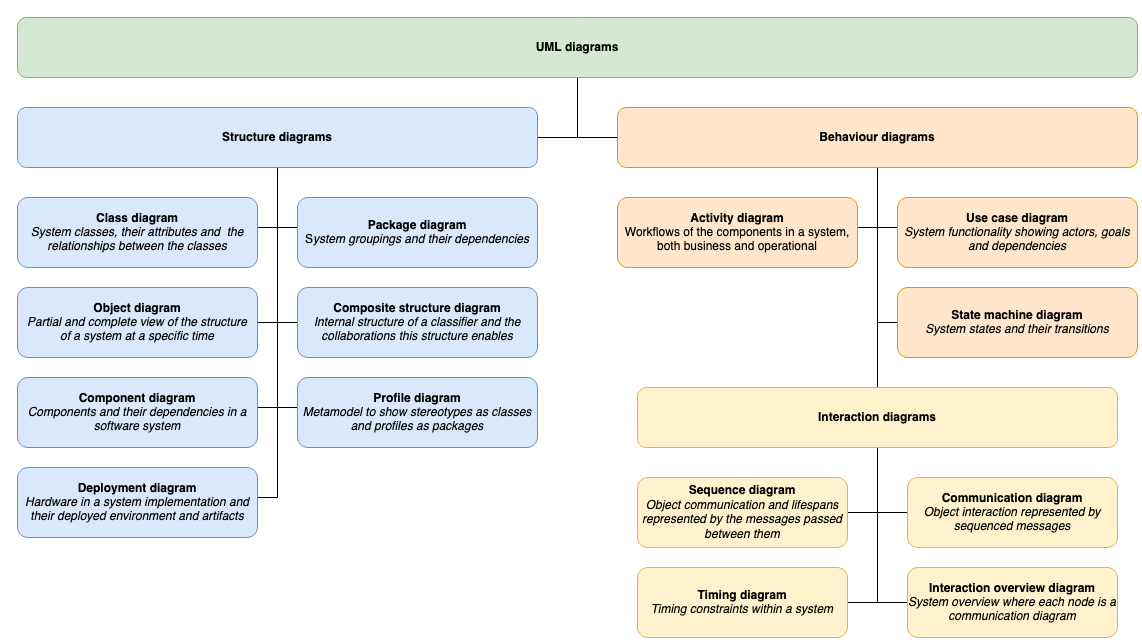
UML diagrams
UML use case diagram | Download
Composite structure diagram | Download
Mockups and wireframes
Application mockup (template library) | Download
IT and infrastructure diagrams
Simple AWS architecture | Download
3D AWS diagram, as exported from Cloudockit | Download
Internet of Things AWS diagram, as exported from Cloudcraft | Download
IBM IoT infrastructure diagram (template library) | Download
Google Cloud Platform infrastructure diagram (template library) | Download
Veaam infrastructure diagram (template library) | Download
Security
Rack and cabinet diagrams
Rack diagram for a basic IT server | Download
Arista rack diagram (template library) | Download
Cabinet diagram (template library) | Download
Tree diagrams and org charts
Org chart template, modified to use waypoint shapes | Download
An org chart, generated from CSV and formatting data | Download
Mindmaps and concept maps
Concept map for UML 2.5 diagrams | Download
Mindmap of living beings (template library) | Download
Task map generated from text with PlantUML in diagrams.net | Download
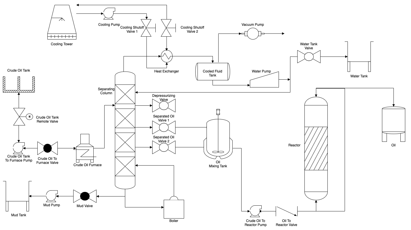
Industry and engineering
Lean mapping template | Download
Process flow diagram | Download
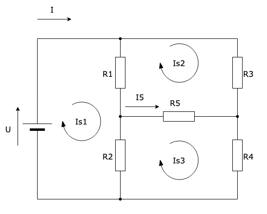
Circuit and logic diagrams
Circuit diagram, template modified to use waypoint shapes | Download
Logic diagram, template modified to use waypoint shapes | Download
Ishikawa (fishbone) diagrams
Tip: These are typically used when conducting a root cause analysis.
Ishikawa (fishbone) diagrams in manufacturing and marketing | Download
Flowcharts
Basic flowchart, styled from the basic templates | Download
Workflow (flowchart) | Download
Event driven process chart | Download
Flowchart generated from CSV and formatting data in diagrams.net | Download
Swimlane diagrams and cross-functional flowcharts
Cross functional flowchart, coloured from the basic template | Download
Flowchart with swimlanes (template library) | Download
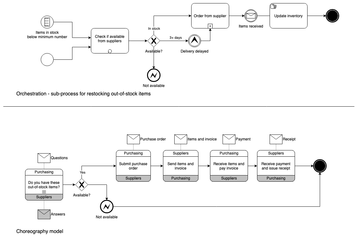
BPMN diagrams
BPMN diagram for processing an order | Download
BPMN orchestration and choreography models | Download
Business and marketing
Enterprise business model (template library) | Download
Business model canvas (template library) | Download
Customer story map for purchasing groceries online | Download
Inbound marketing flow (template library) | Download
PERT and Gantt charts
PERT diagram with preferred path (template library) | Download
PERT diagram (template library) | Download
Gantt chart (template library) | Download
Timelines and roadmaps
Project development roadmap | Download
Horizontal timelines using shapes from the infographic shape library | Download
Vertical timelines using shapes from the infographic shape library | Download
Project phases and the teams involved | Download
Infographics
Infographic of the many diagrams.net integrations | Download
Infographic using shapes and clipart available in diagrams.net | Download
Infographic using the infographic shape library in diagrams.net | Download
Layered shapes available in the infographic shape library | Download
Project steps for a slide in a presentation | Download
Infographic with callouts and icons | Tutorial | Download
Dark background infographic with callouts and icons | Download
Six-layer infographic | Download
Five-layer infographic | Download
Horizontal layered infographic on a dark background | Download
Venn diagrams
Venn diagrams | Venn template category via Arrange > Insert > Template
Science and educational illustrations
Cell culture illustration, using the Bioicons integration | Download
Water cycle illustration, modified from a diagrams.net template | Download
Visual tutorial for diagrams.net’s online whiteboard editor theme | Download
Formula reference table containing mathematical typesetting | Download
Focal length calculation | Download
Light through a prism | Download
Parts of a horse | Download
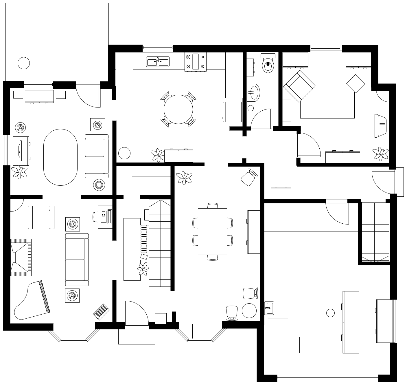
Floorplans
Floorplan of an apartment, as a multi-page diagram with links | Download
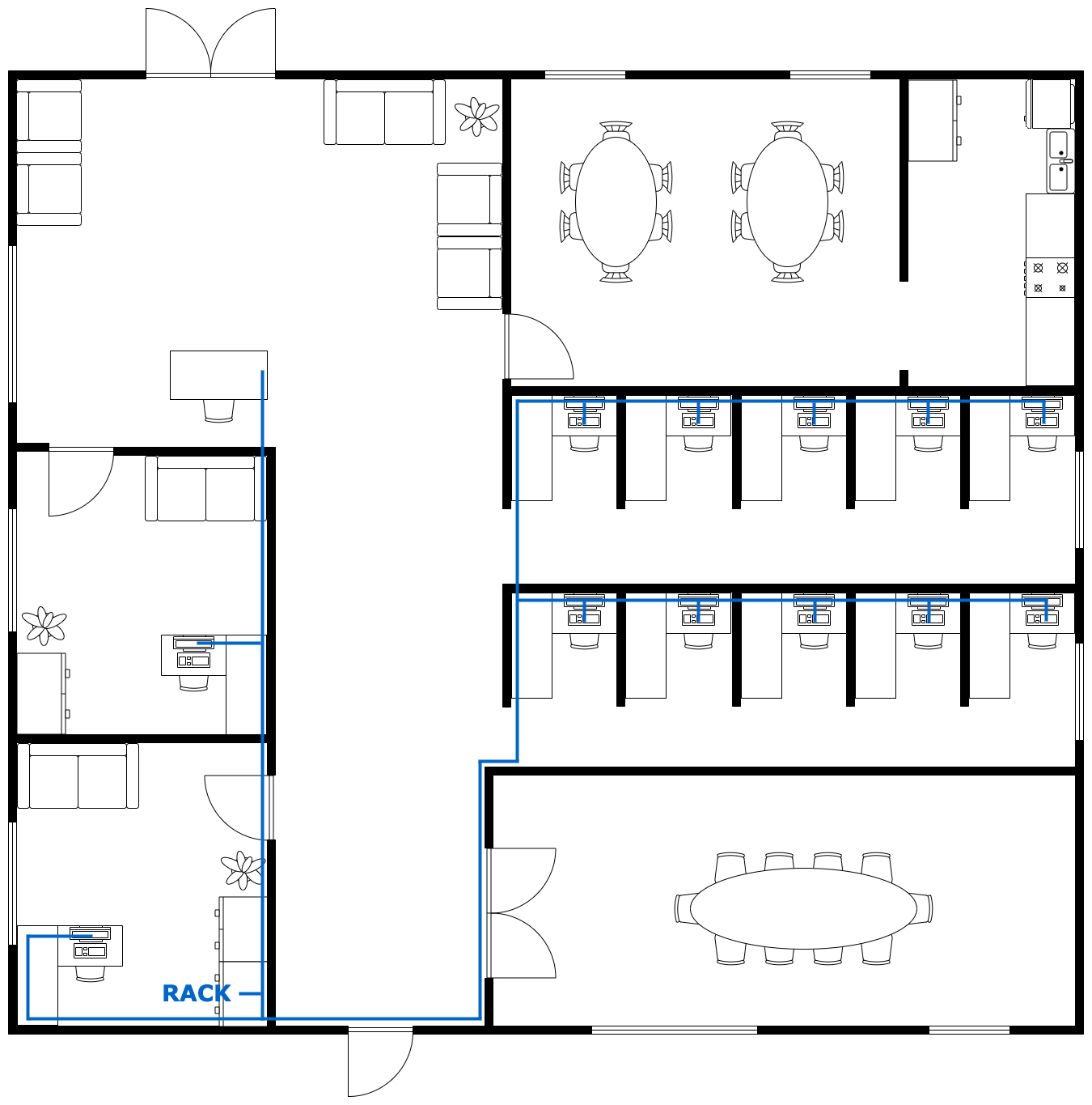
Floorplan for LAN cabling | Download












